05-HAL库硬件SPI点亮板载LCD屏幕
本节内容将详细介绍使用hal库在cubemx中配置硬件spi的步骤和注意事项,深入解析hal库的spi功能以及如何通过硬件spi驱动板载的st7789显示屏,屏幕分辨率为240x240像素。

源码可在以下地址获取:https://www.php.cn/link/d466c07ceb8f2e0704c4da35f9bd11c9

-
HAL库SPI在CUBEMX中的配置
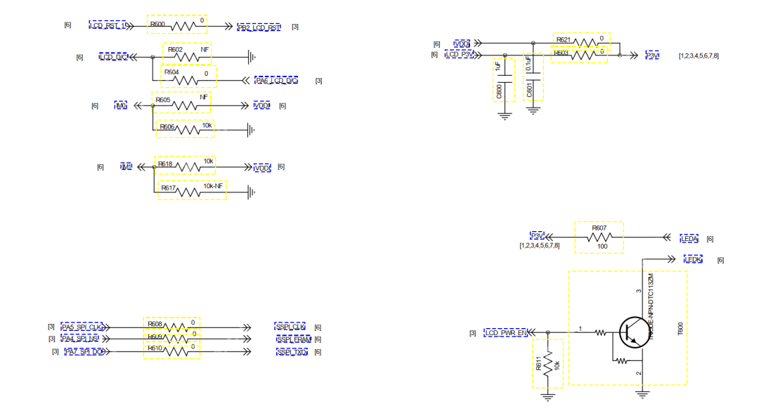
1.1 硬件原理图
首先,我们需要了解LCD的硬件连接方式:


STM32与LCD的引脚对应关系如下:
STM32 LCD PA5 SPI-CLK PA4 SPI_CS PA7 SPI_MOSI PA6 SPI_CS PB2 SPI_RST PE7 LEDK 1.2 cubemx中配置
在cubemx中,LCD连接到硬件SPI的SPI1上,CS引脚也连接到硬件SPI上,因此可以直接进行配置,无需担心CS引脚的电平转换,因为库函数内部会自动处理。
配置硬件SPI1时,LCD驱动仅需使用MOSI引脚,因为只需发送数据,不需要接收数据。


配置过程非常简单直观。
下一篇 >>
网友留言(0 条)